L’Associazione Borgata Ghio ringrazia il Comune di Dronero per il supporto nelle ricerche.
In particolare si ringrazia la signora Vanda Giacosa per lo scrupoloso impegno nella reperimento dei documenti storici relativi alle famiglie della Borgata Ghio.
Cliccando sull’immagine di ciascun albero si apre un link in un’altra pagina, dove l’albero si può visualizzare meglio, e in alcuni casi vi sono ulteriori link con informazioni su alcuni componenti dell’albero.
Se hai qualche informazione che ti farebbe piacere aggiungere agli alberi genealogici, contattaci!
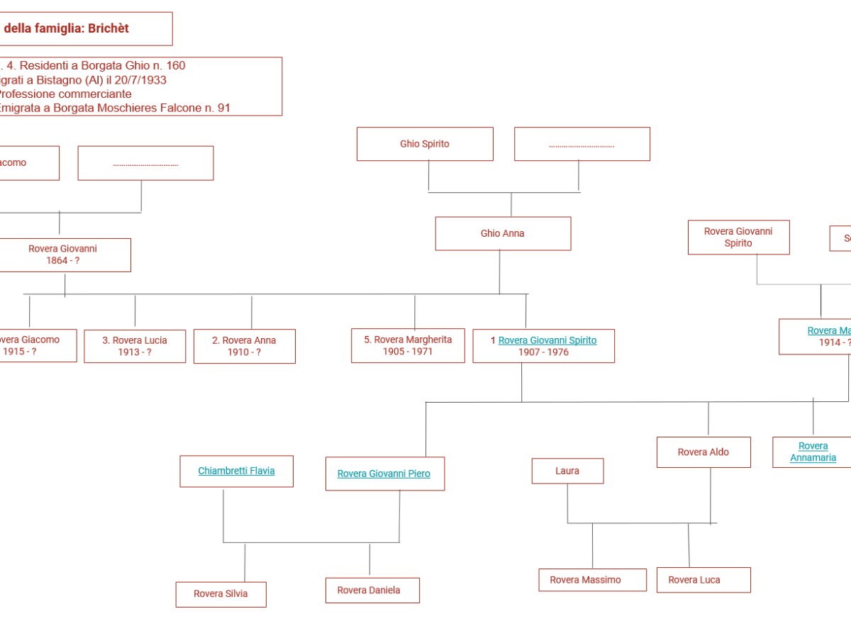
Achei de Brichèt
La famiglia deve il proprio stranòm all’indole pronta, che si “accende” facilmente come un brichèt, un fiammifero. Emigrarono prima a Bistagno e poi a Torino dove…
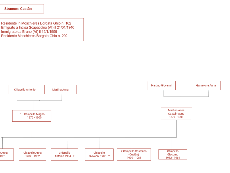
Custàn
Chiapello Costanzo fu, negli anni ’60, il muratore ufficiale della borgata Ghio. Non solo ma fu nominato Cantoniere della strada, dopo la costruzione della stessa, sempre…
Achei de Feo
primo matrimonio secondo matrimonio
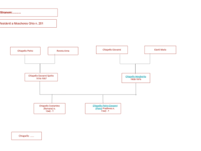
Famiglia Chiapello Pietro
Persone di indole mite, abitavano la prima casa della Borgata. Chiapello Giovanni Spirito accudiva i propri terreni mentre la moglie Margherita allevava un po’…
Achei de Toni d’Engerb
Lo stranòm della famiglia si rifà all’origine della stessa da Gerbido, in valle Grana.Tra le ultime famiglie che vissero stabilmente a Ghio, allevavano mucche e…
Toni Tàn
Furono tra gli ultimi abitanti di Ghio. Donna di carattere e al contempo di modi antichi fu Rovera Margherita , detta Tìn de Giàn, madre di Antonio e Spirito…
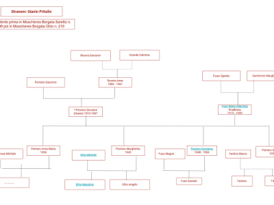
Famiglia Gianìn Pritulìn
Pomero Giovanni, Gianìn, fece l’acciugaio ambulante scendendo dalla montagna fino al Roero e anche all’Alessandrino. Conosceva bene le persone dei paesi in…
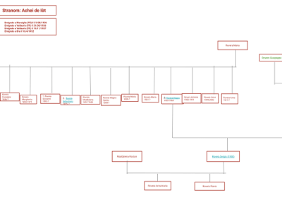
Achei de Iòt
Una famiglia numerosa, quella di Rovera Maria e Rovera Giuseppe. 13 figli, di cui 7 figli maschi che suonavano tutti la fisarmonica a bottoni.…
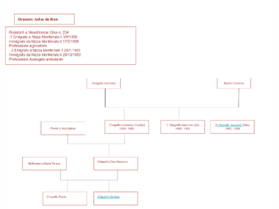
Achei de Nìso
Questo stranòm è successivo al tempo in cui la famiglia Chiapello viveva stabilmente a Ghio.Indica infatti la cittadina Nizza Monferrato in cui la famiglia…
Achei de Roccio
Un aneddoto tramandato di padre in figlio spiega l’origine dello stranom e ci informa sulla testardaggine di questa famiglia.Si raccontava che un antenato, cercando…
[…] “i vecchi lasciano il posto agli adulti che pian piano diventano anziani; i bambini crescono, si fanno uomini, e a loro volta danno vita a nuovi germogli. In questo alternarsi di persone prende corpo il fluire perpetuo delle stagioni, dove si incontrano visi nuovi, ma con evidenti tratti di chi se n’è già andato: lo stesso naso o gli stessi occhi, una risata particolare. Sono dettagli che ricordano chi è stato prima“
C. Signorini, Calchere: Le stagioni della vita. Armonia e natura nelle Dolomiti. Ed. del Baldo, 2010
“Declinare la propria identità significa dare il proprio nome e cognome.
Nell’enunciarlo ci si presenta anche socialmente, geograficamente, culturalmente e, in genere, con un’adesione etnica e religiosa.
[…] In tal modo […]è sottinteso che […]si situerà l’altro nel tempo, nello spazio e nella storia. Da dove vieni? Chi sono i tuoi genitori? […]
Il proprio cognome, il patronimico, indica il rapporto con gli antenati. E’ un cognome che si trasmette, dunque non si sceglie, si può scegliere solo il nome.
[…] sollecitati, i ricordi tornano
Bruscamente, interi pezzi di memoria risorgono, semplicemente perchè si sono dischiuse delle zone di memorizzazione si può cominciare a fare libere associazioni e le persone iniziano a ricordare cose estremamente importanti, che esse sapevano senza sapere di saperle“.
Anne Ancelin Schutzenbergen, La Sindrome degli antenati, DR editore, 2014

[…] stranòmGli alberi genealogiciVite di alcuni CodighiesiGi acciugaiIl mondo delle donneI […]
"Mi piace""Mi piace"