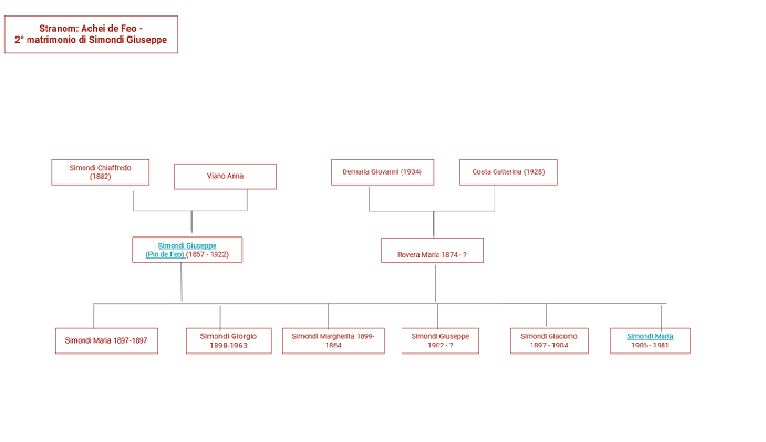
Achei de Feo primo matrimonio secondo matrimonio Condividi: Condividi su X (Si apre in una nuova finestra) X Condividi su Facebook (Si apre in una nuova finestra) Facebook Mi piace Caricamento... Correlati