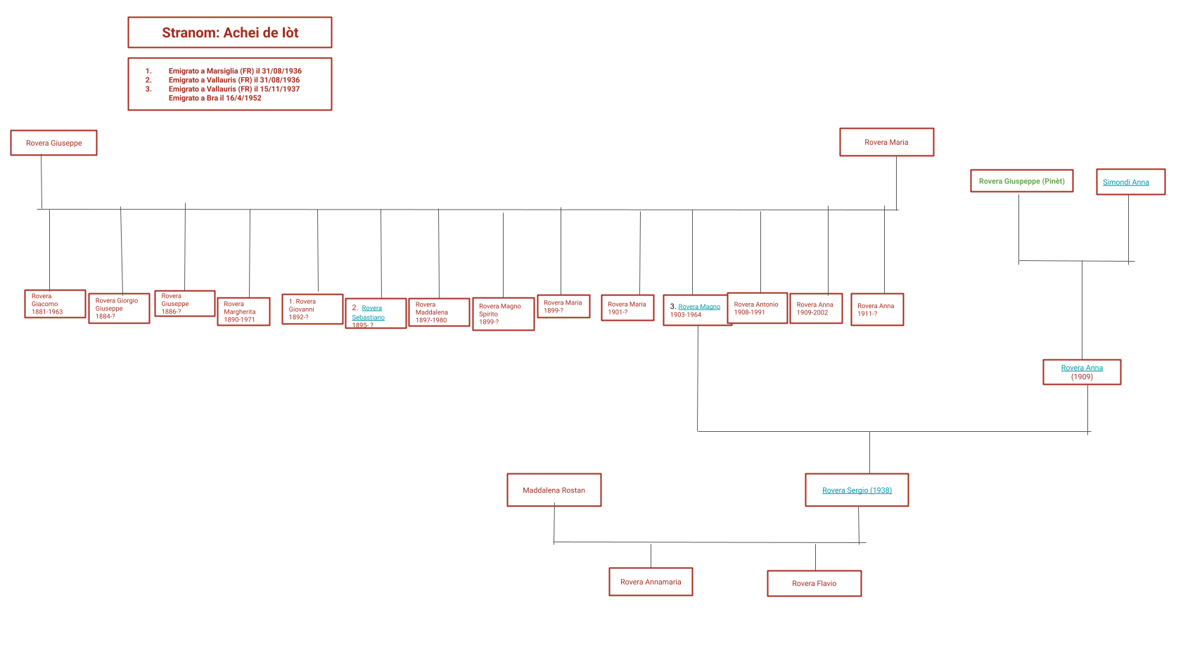
Una famiglia numerosa, quella di Rovera Maria e Rovera Giuseppe.
13 figli, di cui 7 figli maschi che suonavano tutti la fisarmonica a bottoni.
Da uno di loro, Magno, nascerà Sergio Rovera, che, in Francia, diverrà Campione internazionale di fisarmonica.
Tre dei fratelli si trasferirono infatti a vendere acciughe salate in Francia, sulla Costa Azzurra.

