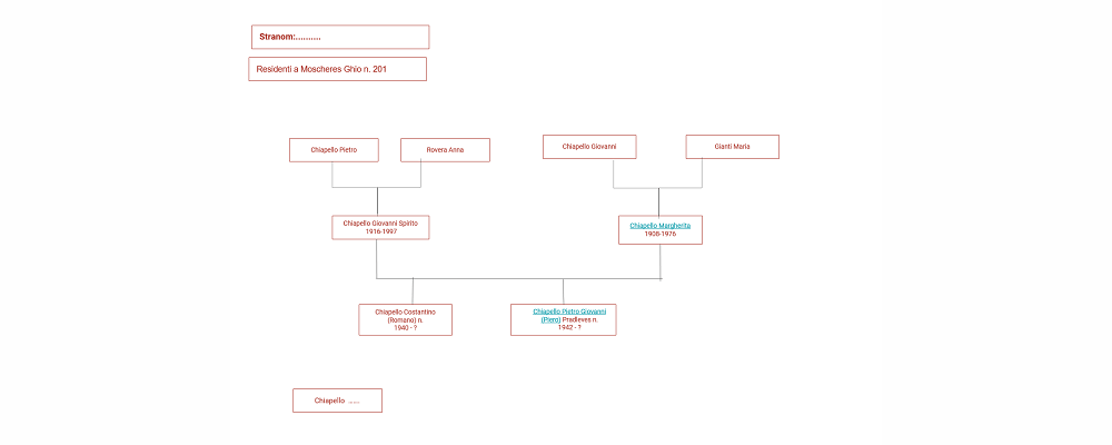
Persone di indole mite, abitavano la prima casa della Borgata. Chiapello Giovanni Spirito accudiva i propri terreni mentre la moglie Margherita allevava un po’ di galline che vendeva agli altri abitanti della borgata.
Anche loro furono tra le ultime famiglie a lasciare la Borgata per vivere in città.

