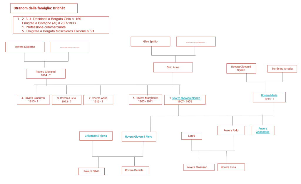
Achei de Brichèt La famiglia deve il proprio stranòm all’indole pronta, che si “accende” facilmente come un brichèt, un fiammifero. Emigrarono prima a Bistagno e poi a Torino dove per anni gestirono alcuni banchi di vendita acciughe a Porta Palazzo. Condividi: Condividi su X (Si apre in una nuova finestra) X Condividi su Facebook (Si apre in una nuova finestra) Facebook Mi piace Caricamento... Correlati