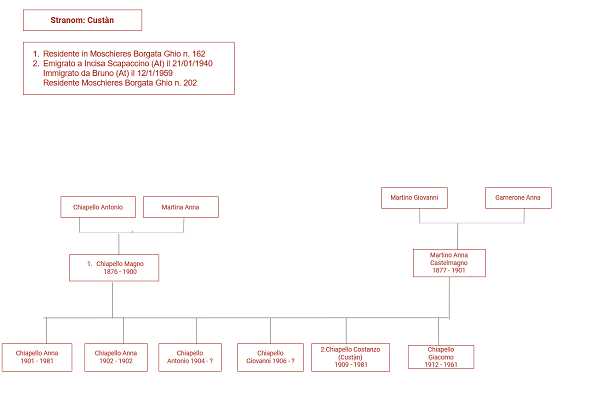
Chiapello Costanzo fu, negli anni ’60, il muratore ufficiale della borgata Ghio.
Non solo ma fu nominato Cantoniere della strada, dopo la costruzione della stessa, sempre negli anni sessanta.
Aveva per qualche anno svolto l’attività di acciugaio nella zona di Nizza Monferrato, ma poi era tornato a Ghio.

