Achei de Feo
primo matrimonio secondo matrimonio
primo matrimonio secondo matrimonio
Persone di indole mite, abitavano la prima casa della Borgata. Chiapello Giovanni Spirito accudiva i propri terreni mentre la moglie Margherita allevava un po’ di galline che vendeva agli altri abitanti della borgata.Anche loro furono tra le ultime famiglie a lasciare la Borgata per vivere in città.
Chiapello Costanzo fu, negli anni ’60, il muratore ufficiale della borgata Ghio. Non solo ma fu nominato Cantoniere della strada, dopo la costruzione della stessa, sempre negli anni sessanta.Aveva per qualche anno svolto l’attività di acciugaio nella zona di Nizza Monferrato, ma poi era tornato a Ghio.
La famiglia deve il proprio stranòm all’indole pronta, che si “accende” facilmente come un brichèt, un fiammifero. Emigrarono prima a Bistagno e poi a Torino dove per anni gestirono alcuni banchi di vendita acciughe a Porta Palazzo.
Un aneddoto tramandato di padre in figlio spiega l’origine dello stranom e ci informa sulla testardaggine di questa famiglia.Si raccontava che un antenato, cercando di spaccare un masso dicesse: “Tu sìs pèiro, mi sìu Ròccio, èiro vién chi ch’ià la tésto pi düro!(trad: Tu sei pietra io sono Roccia adesso vediamo chi ha la testa… Read More Achei de Roccio
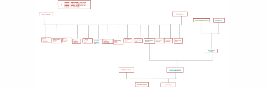
Una famiglia numerosa, quella di Rovera Maria e Rovera Giuseppe. 13 figli, di cui 7 figli maschi che suonavano tutti la fisarmonica a bottoni. Da uno di loro, Magno, nascerà Sergio Rovera, che, in Francia, diverrà Campione internazionale di fisarmonica.Tre dei fratelli si trasferirono infatti a vendere acciughe salate in Francia, sulla Costa Azzurra.
Lo stranòm della famiglia si rifà all’origine della stessa da Gerbido, in valle Grana.Tra le ultime famiglie che vissero stabilmente a Ghio, allevavano mucche e vendevano il latte ai borghigiani che tornavano alla borgata nel fine settimana. Avevano anche una mula.
Nato a Dronero il 23/12/1920, emigra ad Alba con la famiglia all’età di 8 anni. Viene iscritto alle scuole elementari, ma non sa parlare l’italiano, si esprime solo in occitano. Avrebbe dovuto frequentare la terza, ma viene inserito in una prima, per dargli modo di recuperare l’inadeguatezza linguistica. Nel giro di tre mesi, l’insegnante, sorpresa… Read More Natalino Rovera
Nato a Pradleves il 2/7/1942, celibe, Piero fu l’ultimo grande conoscitore della vita della Borgata e della montagna circostante. Era anche un grande narratore.Che raccontasse di quando si trovò con una vipera dentro ad uno stivale e con il sangue freddo che o contraddistingueva riuscì a uscirne indenne, o che raccontasse gli episodi vissuti durante… Read More Chiapello Pietro Giovanni, detto Piero