Lin
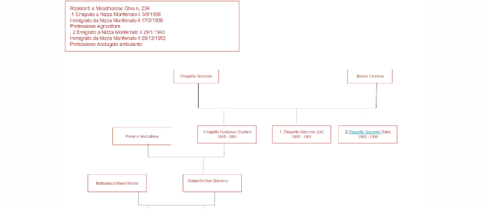
Si chiamava così. Viveva a Ghio, sperduta borgata della valle Maira a 1300 s.l.m., dove un ragazzino di città passava le vacanze perché quello era il luogo originario dei nonni materni, acciugai di mestiere. Lin era un anziano montanaro, una specie di eremita introverso e solitario. Sempre vestito di abiti a brandelli, ma sempre lindi,… Read More Lin








